Advanced Broadcast Integration Ltd are a UK based, independent systems integrator. Delivering new technology, leading edge and innovative solutions, we use software, hardware and cloud-deployment expertise to provide for our clients.
Our managing director has worked in the Broadcast TV, media and entertainment technology industry for multiple decades, and knows first hand what it is that our clients need to meet their challenging goals.
Providing design, project management and deployment services, we can provide turnkey solutions or be part of your team offering specialist skills for your projects.
With access to expertise throughout the industry, we can easily scale up for larger projects while keeping our running costs low allowing us to be extremely competitive.
We have been trading from the UK and delivering globally for over 12 years.
Graham Collins
Director and Owner
Graham leads our design, project and managemnt work. With over 3 decades of experience in broadcast TV, Media and Entertainment tech, he is sure to bring his expertise to your projects.
Fiona Prince
Business Director and Owner
Fiona leads all finance and regulatory functions within in the company, ensuring we are complaint with UK, EU and global finance regulation, invoicing and budgeting. On larger projects she in an important interface between our suppliers, customers and ABCI.
Contact
Lets get in touch and talk about how we can help you.
×
TV Studio (London, UK)
The Brief:
Provide technical TV studio facilities in a sound stage. Connect into existing multi-studio control rooms (sound and vision). Provide full facilities at cameras. Provide radio mic, in-ear monitoring and radio talkback. Studio is 200m from main equipment room and control rooms.
Existing control rooms and systems must remain operational 24/7
Solution Must be budget friendly
Solution must be designed, procured and implemented within 6 week production deadline. All on-site work must be Covid-19 compliant
The Design:
Add SMPTE triax back to equipment room. Add Dante Networks for Audio. Establish local equipment room for radio equipment. Integrate into existing studio routers and sound desks. Add 3x wallbox to studio floor. Add RF antennas to studio floor.
The Implementation:
Cables cut and ended off-site. SMPTE cables ordered and created by supplier. Existing studio systems reconfigured during non-live and down-time. Cable containment installed over roof space.
On-site wiring completed in 1 week. Intense overnight technical test and snagging period. User operational tests and system shake-down completed in one day.
System in service on-time, on-budget and with 100% facilities available on day one. Zero interuption to existing production schedule.
×
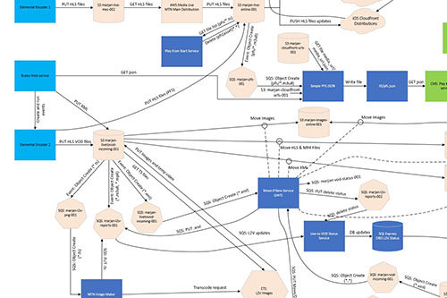
VOD Processor
The Brief:
Update Live and VOD delivery solution for web, mobile app and connected TV for 24/7 broadcaster with 1000s of back-catalogue programmes.
Improve quality and reach of streaming services. Understand and reduce live streaming costs
Remove manual steps in repurposing as-broadcast content
The Design:
Use AWS Elemental Live encoders to capture live streams and distribute using AWS Cloudfront for maximum global reach. Capture 'live-to-VOD' programmes for catchup services
Create VOD processing platform that takes high bitrate assets, converts to Mezzanine format for upload to cloud, then process using AWS Elastic Transcoder Service
Notify Web site of asset status. Provide status UI for entire processing chain for TX operators
The Implementation:
Implemented and configured AWS services to provide the 'heavy lift' processing and distribution.
Custom built software written to orchestrate processes and provide monitoring and control. All functionality built as microservices.
Existing media migrated or re-ingested. System live with better reach and experience for end users
×
Budgetary Design
The Brief:
An educational establishment is building a new facility in central London. 57 areas are designated for film, TV and image production. Budgetary designs required to provide high-end and minimal costs to inform decision makers.
Design should allow for contemporary facilities indicative of those used throughout industry. Interconnectivity and flexibility should be at the heart of the design.
Design to include all technical equipment, furniture, back-end processing interfacing and network. Provide basic block-diagrams, anticipated network connections and loads per area, power budgets and cost budgets.
The Design:
Two custom designs for each area provided area with all requisite bill-of-materials, block diagrams and network design and power budget spreadsheets.
High-end design based on ST-2110 while minimal cost based on NDI. Dante audio was selected for both designs.
All comms, routing control and tally systems included where required. Lighting design provided in consultation with a specialist lighting supplier.
The Outcome:
Designs presented to customer. Budgets approved and based on one high-end (ST-2110) studio with high end cameras and vison mixers, with remaining studios and facilities based on NDI. Customer able to move forwards with fitout design and later, detailed design phases.
×
Post Production and MAM Design
The Brief:
Lead an experienced team of customers’ business and operational staff through concept, detailed and implementation design for a high-end post-production and MAM system.
Customer was moving from a legacy facility to a new, built for purpose facility, to be fit-out with mostly new technology and equipment.
Interface with other design leads, builder and fit-out contractors.
The Process:
Weekly group design meetings to allow different interest groups to understand wider impact and design decisions being made. One-to-one sessions with subject matter experts to determine requirements, current constraints and future aspirations.
High level, mid-level and detailed design specifications created to enable decision-making and final procurement from 3rd parties.
Highly detailed volumetric design to predict storage requirements.
The Outcome:
Highly flexible design was selected allowing any operational area (edit suites, live production suites, audio suites) to access any back-end equipment. 14PB of resilient on-prem storage, with 2PB performance tier installed.
MAM and Post production management systems implemented with highly flexible workflows, allowing any content in any format to move easily between operational areas.
×
Control Room Refurb
The Brief:
Update control room monitoring screens to larger versions with extra feeds from multi-viewers.
Upgrade desks to provide more operator spaces. Move camera and lighting operational positions to rear desk. Re-arrange front desk and add additional general purpose workstations.
Upgrade control room during downtime overnight between 9pm and 10am without interrupting live production operations.
The Design:
Upgrade back end routing and monitoring systems.
Add Adder Infinity KVM and control systems.
New desk and monitoring layouts
Meticulous project plan for changeover nights. Installation team hired and thoroughly briefed
The Implementation:
Back-end implemented and tested during live operations ahead of control room upgrade
New cabling run from C.A.R. to control room, tested and stowed ahead of upgrade
Monitor stack built and wired on night 1. New Multiview layouts routed to new monitors
On night 2: front desk stripped out for desk supplier upgrades. Desk upgraded while rear desk stripped out. Front desk wiring completed while rear desk upgraded. Front desk engineering tests while rear desk wired. Rear desk engineering tests completed before handover of entire system to client before 10am deadline
×
Fitout design
The Brief:
New University building with 57 technical areas, including studios, control rooms and post production facilities needs to detail design fitout ready for contractors to build-out.
Scope is to provide detailed power and network requirements, including power loads, outlet locations and breaker types, lighting specifications (production and control room); network cable type (copper and optical), locations and cable routes (to achieve less than 100m runs for copper); studio lighting hoist/bar locations, point masses and power requirements
The Design:
Detailed (mm accurate) wall layout diagrams (2D) for each surface for each area showing power and network locations. Detailed analysis of already defined cable ways and suggested updates.
Schematic diagrams provided for all technical inter-area cables, including network, power and specialised cabling (such as SMPTE Triax camera cables).
Commentary document to brief contractors not familiar with specific requirements to TV facility fit-out.
The Outcome:
Document set agreed and handed over to client.
Client’s fitout contractor briefed and able to continue with specification and procurement.
Systems ready for detailed technical design in next stage.
×
Project Management
The Brief:
Provide technical project management services for an established post-production and MAM vendor for a large hybrid on-prem/cloud deployment. Be point contact for the end customer and regional reseller. Provide reports for all levels of both client and supplier organisations, contributing to and adjusting time plans as required.
The Process:
Working with multiple stakeholders in customer and supplier organisations, ABCI provided a consistent professional services presence throughout this long and complex project. With extensive AWS deployment experience, we were able to translate complex security and deployment requirements from the customer into achievable deliverables for suppliers.
Having a presence on-site was essential in not only building relationships with the end users, but to observe usage and deviations from agreed deliverable functionality.
The Outcome:
Extensive modifications to the supplier’s software and hardware systems were required to maintain compliance with contractual obligations. The customer’s requirements also changed throughout the project, requiring further product and system changes.
The project went live February 2025 with a product now suitable for enterprise IT requirements as well as real-world high-end post-production workflows.
×
File delivery System
The Brief:
Give users with moderate or slow internet connections the ability to share large media (and other) files from a centralised location, with recipients with high-speed internet connection being able to download files at maximum speed.
Cost should not be prohibitive, and system should be simple to use and support.
The Design:
ABCI created FileX. FileX uses either AWS S3 or Wasabi storage (user configurable) as a central file repository. A custom user interface that can be hosted practically anywhere that supports Docker containers is used to manage transfers and user access. A centralised database, again Docker hosted, keeps track of all configurations, files and transactions. The database is backed up hourly to an ABCI centrally managed repository.
FileX QuickLinks allows users to provide recipients with a single secure (and time limited) link to stored files.
The Implementation:
FileX is filly functioning and is used regularly by ABCI to share project resources with clients.
FileX is completely free to use and can be easily deployed on your own infrastructure. Please get in contact using the form at the bottom of this web page if you would like access to the deployment files and documentation.
Sorry to trouble you....
Under all sorts of laws and regulations, we need to tell you that we use cookies.
These are used for things like keeping you logged in when you refresh, page redirects and a few other technical things.
If you accept we can do this, we store some of your data (like your username) securely on our servers and your client.
If you don't accept, no problem! You just won't be able to log in, but you'll still be able to browse the public areas of this website.
Login
Login for:
ABC Explainers & other documents
Software downloads*
Software manuals*
Software source code*
* Authourisation required, and on request
Welcome xxxx - you are logged in
You have access to:
Use the menu button to navigate
Delete Account:
Click the button to delete your account and all data:
Change Password:
Click the button to chnage your password:
×
Confirm account delete
Click the button to confirm:
You have been deleted!
You will shortly be returned to the main screen.
Feel welcome to recreate your account in the future!
Create New Account
Verify Account - please check e-mail (may take a minute)
Set Password
Account Created!
Your account has now been created and you are logged in. Please securely store the password you set as you will need it next time you log in.
You have access to the following:
ABCI Explainers & Other technical documents
If you would like access to software, manuals and source code, please use the request form (via the menu bar at the top right).
You are now logged out
Request password reset
Change your password
Your Password was changed successfully
Access Request
You currently have access to:
Select below to request further access:
System Admin
Access Requests:
ABCI Documents
Loading.....
Not seeing what you are looking for? Login or signup and request access to more!
ABCI Software
Loading.....
Not seeing what you are looking for? Use the Request Access menu!